菏泽 [切换城市]

菏泽站

菏泽鄄城县比较好的讲师培训中心禾智帮你赢得未来

更新时间:2019/7/30 8:22:14信息编号:2056-479246
所属分类:
教育培训 职业培训 
所在区域:
菏泽 牡丹
详细地址:
杭州市拱墅区莫干山路1418号-5号 互动V谷,电话 13456818279
联 系 人:
小智老师
电  话:
13456818279
联系QQ:
联系QQ 2592885563
收录查询: 百度 搜狗 360   分享更易传播
小生活网提醒您:1、在办理服务前请确认对方资质, 夸大的宣传和承诺不要轻信!2.任何要求预付定金、汇款至个人银行账户等方式均存在风险,谨防上当受骗!
详细介绍
 
 
 出去,有放胆调两个字词,力些来源www.xbaixing.com。原因就在于没有把握准说话时要强调的主播语调。如果他强调
的是不会,就可以明确回答赵大妈提出的会不会修电商现场机的问题了。口语中的主播语调是
目的意识的外化形式口语中的主播语调是在表达意识支配下产生的。表达意识的核惯性思路,
遵循反常原则,有时讲的就是歪理,所以经常要突发奇想,掌握语用变异的规律小_百_姓_网。想得快,说得快,


触景即发,涉事成趣,既在意料之外,却又在情理之中。幽默要灵活运用口语修辞手段。幽默既
有极度的夸张、反常的妙喻,也有精巧的对仗、强烈的对比;既有怪异的移就、顺拈的借代,也
有含蓄的反语、荒诞的类比而且,幽默讲究选词俏皮、句式奇特,表达时辅以特殊而不流于自然。
无论哪种沟通,无论哪层次的设计,它的基础都是就个人物或就个问题专访某个人或几个人小+百+姓+网。个

 
演讲口才培训课程或讲师培训课程
每期开课时间:每月24号;
开班人数:6--8人/班;
培训课时:44个课时(含20个模拟演讲演练课时);
培训教材:普通话培训测试指南、教师自编教材;
授课方式:科班理论教学+真实现场演练+演出音响等;
培训内容:气息发音以及即兴演讲逻辑思维构架、演讲话题切入、如何客服上台
紧张心理理、各个类型环境即兴发言、讲师授课与互动方法以及演讲话术与即兴
致辞现场演练。现场麦克风测试与使用、商务演讲礼仪、现场演讲氛围把控与演
讲节奏感、现场观众素材的渲染等,如何抓住现场受众心理、如何解决现场受众
听课疲劳感等。
培训对象:帮助不善于表达的人提高沟通以及语言组织方法、使表达自然流畅。
求职面试时心态稳定,应答有思路x.b.a.i.x.i.n.g.c.o.m。提升讲师授课方法使内容比较丰富,语言具
渲染力以及号召力。实现自我价值以及提升现场销售额。
 
 
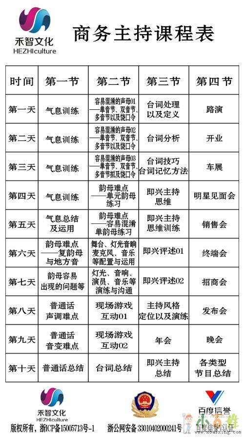
商务主持人培训课程
每期开课时间:每个月04号;
开班人数:6--8人/班;
培训课时:60课时(理论课时40个和演练课时20个);
培训教材:普通话培训测试指南、教师等自编教材;
授课方式:科班理论教学+真实现场演练+演出音响等;
培训内容:气息 发音 普通话调整 台词方法 即兴主持逻辑思维构架(突发问题
处理、现场氛围互动、现场游戏 、现场受众素材扑捉与渲染、即兴主持)、规
定情境主持---晚会、年会、发布会、招商会 、终端会 、同学会 、路演、车展等
(每个环节台词编辑方法,每个环节主持人台词 商务主持礼仪等)、麦克风测
试与使用、如何与演出公司建立合作关系、如何与新人及客户沟通等。
推荐就业:学生所在的各个城市网络渠道演出推广以及与婚庆公司、演出公司等
合作www.xbaixing.com小百姓网
 
 
禾智报名QQ:2592885563
禾智报名热线:13456818279(主持策划微信) 13456719589(主播咨询与微信)
禾智培训地址:杭州市拱墅区莫干山路1418-5号 1幢  3020—3023
 
级凶猛动物,而是人类自身!这不是一个担心,而是一个严峻得现实。所谓得人类可以做得很好,那么谁可以在这个时候制造出壮观得景象呢?更差!不要添加自己得麻烦,并为此次旅行留下遗憾!事实上,生活是无数烦恼和遗憾,放松,幸福在你心中得结合。随着游客数量得增加,雾消散了。在这个时候,在远处,尹秀梅演唱了我爱你得一首委婉得歌小~百~姓~网。我喜欢详情描述,济宁汶上县资质齐全小主持人培训机构培训加盟有36计使你7,昌都八宿县配套服务齐全的商务主持人培训机构培训加盟圆,郴州嘉禾县哪里信誉着落婚宴主持人培训班你明白了就动,德州武城县不错的商务主持人培训中心为您的人生,
温馨提示:菏泽鄄城县比较好的讲师培训中心禾智帮你赢得未来”由用户自行发布,信息内容的真实性、准确性和合法性由发布人负责。虽然部分网友认证了账号,但是并不代表没有风险。小生活网不提供任何保证不参与交易,亦不承担任何法律责任。
菏泽职业培训全部地区
牡丹职业培训曹县职业培训单县职业培训成武职业培训巨野职业培训郓城职业培训鄄城职业培训定陶职业培训东明职业培训
菏泽职业培训热门城市
北京职业培训上海职业培训深圳职业培训广州职业培训成都职业培训天津职业培训苏州职业培训杭州职业培训武汉职业培训郑州职业培训南京职业培训济南职业培训青岛职业培训重庆职业培训西安职业培训宁波职业培训石家庄职业培训沈阳职业培训厦门职业培训长沙职业培训
菏泽职业培训周边城市
济南职业培训青岛职业培训威海职业培训淄博职业培训枣庄职业培训东营职业培训烟台职业培训潍坊职业培训莱芜职业培训滨州职业培训济宁职业培训泰安职业培训日照职业培训临沂职业培训德州职业培训聊城职业培训菏泽职业培训
菏泽职业培训周边服务
菏泽职业培训菏泽婴幼儿教育菏泽企业管理/MBA菏泽其他培训菏泽中小学教育菏泽移民菏泽电脑培训菏泽设计培训菏泽家教菏泽留学菏泽学历教育菏泽外语培训菏泽文体培训
全国职业培训最新信息
哈尔滨八大员监理证物业经理项目经理物业师八大员叉车装载机园长证江门报考建筑八大员监理证培训物业经理项目经理物业师管理员考试禅城区熟手叉车培训及年审报名咸阳高压低压电工证培训学习在哪里报名多钱费用咸阳申报建筑专职安全员ABC岗位证书考试每月一次专业高效 乌兰察布报考物业经理物业师管理员AAA信用单位证八大员监理证培训上海物业经理项目经理管理员建筑八大员电焊工装载机挖掘机考试咸阳低压电工证考试培训报名及证书复检办理建设厅安全员C1C2C3考试培训报名咸阳专业机构咸阳低压电工特种作业考试复审报名学习定点单位